重大性主題鑑別
重大性分析
仁寶每年進行一次重大性分析, 依循GRI永續報告準則與AA 1000 標準,建立了一套系統性的重大性分析流程。此流程包含四個關鍵階段:組織脈絡評估、實際及潛在衝擊鑑別、顯著衝擊排序,以及影響範疇界定。透過這套完整的評估機制,我們得以有效識別企業的重大永續議題,並確立資訊揭露的範圍。總部最終確定了九項永續議題,包括:(1) 客戶關係、(2) 永續供應鏈、(3) 職業安全與健康、(4) 氣候行動、(5) 隱私與資訊安全、 (6) 人才吸引與留任、(7) 人才發展、(8) 氣候策略、(9) 多元化和包容性,作為2024年企業永續報告的重大議題,並作為制定永續長期目標的依據。
此外,仁寶的重大性分析流程經由台灣檢驗科技股份有限公司 (SGS Taiwan Ltd.) 進行AA 1000 ASv3的獨立查證,確保其可靠性與完整性。
仁寶透過多元管道收集永續性議題,透過臺灣集中保管結算所 (TDCC) 的公司投資人關係整合平台 (TDCC IR Platform),蒐集行業特定的潛在財務重大性永續議題,並評估過程參考多項國際永續評比標準,包括:S&P CSA (DJSI)、CDP、FTSE、Sustainalytics、MSCI等,結合企業自身的永續發展策略、目標,以及與利害關係人的互動過程,公司定期召開永續工作會議進行內外部分析。在參考國內外同業做法後,最終歸納出22項關鍵永續議題。
重大性鑑別步驟 (完整的步驟及流程請詳讀永續報告書page 27~29)

重大議題與價值鏈影響 &重大永續議題分析矩陣

重大永續議題排序

重大議題與風險管理 (完整的風險評估及減緩作為請詳讀永續報告書page 33~38)

永續影響力
仁寶自2024年首次導入「影響力評價 (Impact Measurement and Valuation, IMV) 」方法學,透過外部觀點 (Outside In) 全面檢視價值鏈為人類生活福祉帶來的影響,從上游供應鏈、生產營運到下游產品與服務,運用因果關係導向的永續衝擊路徑 (Sustainability Impact Pathway) 分析涵蓋經濟、環境及社會議題的跨域交集,並基於財務損益 (Profit and Loss, P&L) 的管理思維,納入成本 (負向) 或效益 (正向) 的外部性,並轉化為一致性的貨幣語言,建立以三重盈餘 (Triple Bottom Line, TBL) 為基礎的永續影響力管理架構。分析結果顯示,2024年仁寶價值鏈活動衍生的永續影響力共帶來新台幣2.2兆元的正向效益與新台幣328億元的負向成本。其中,來自永續供應鏈、客戶關係、氣候行動、氣候策略、能源管理、人才吸引及留任、人才發展等議題的管理成效影響最顯著。
在公司營運方面,仁寶共創造新台幣860億元的營業收入,繳納稅額、配發股利、員工薪酬、研發投入、利息支出、折舊及攤銷共計新台幣578億元,不僅為利害關係人帶來正向影響,亦促進社會經濟力成長。深耕本業的同時,能源耗用及污染物產出對社會經濟、人體健康及生態系統帶來新台幣2.1億元的外部成本,而佈局再生能源則創造新台幣9,525萬元的環境效益。此外,完善的培訓計畫帶動同仁技能及就業力成長,創造新台幣1.2億元的未來職涯收益;職災事件造成工作者身心影響及醫療支出,衍生新台幣495萬元的社會成本;因工作負荷衍生的健康風險可能產生新台幣1,427萬元的社會成本,但透過多元衛教活動與長期追蹤使同仁健康獲得適切控制,則帶來新台幣369萬元的正向效益;同時,投入各項社會關懷計畫與志工活動則創造新台幣4,557萬元的社會價值。
在供應鏈方面,仁寶採購需求帶動供應鏈創造新台幣5,163億元產值,為供應鏈工作者創造超過4.5萬個就業機會及新台幣156億元薪資收入,但原物料及服務供應過程衍生的環境足跡與資源耗用則衍生新台幣65億元的環境外部成本;在產品與服務方面,仁寶的個人電腦及智慧裝置為客戶產業創造新台幣1.6兆元產值,產品使用及廢棄處置階段因能源耗用衍生的溫室氣體排放帶來新台幣260億元的碳社會成本,但產品節能設計及再生材料使用則帶來新台幣15億元的環境效益,協助客戶達成目標且共同成長。
透過影響力思維,仁寶深刻明瞭在追求業務增長的同時,雖能帶來財務成長和提升生活福祉,但也可能對社會與環境造成負面影響。這一思維幫助公司在做決策時,考慮更廣泛且長遠的影響,進而發現永續議題管理可能為公司未來發展帶來的風險與機會,實踐更多具持續性、創新性、企圖心的作為,致力實現企業永續經營的淨正效益 (Net Positive) ,並藉由核心技術與利害關係人合作,打造企業與社會雙贏共生的夥伴關係。
對商業和營運具有長期價值的重大主題
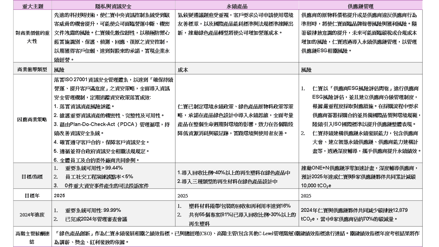
為了掌握仁寶重大主題對業務營運的衝擊與長期價值,以下針對三項重大主題「隱私與資訊安全」、「永續產品」、「供應鏈管理」,呈現其對商業價值的重大性、因應策略,以及目標設定與進展說明。
與外部利害關係人相關的重大主題
為了掌握仁寶重大主題對外部利害關係人的正面/負面衝擊,針對兩項重大主題「永續產品」、「供應鏈管理」,進一步分析重大主題對外部利害關係人的衝擊和影響力評估。